关于白山本苜中药产业园建设项目
水土保持方案报告表公示
根据《吉林省水利厅关于进一步加强全省生产建设项目水土保持承诺制管理的通知》(吉水保函〔2021〕14号)对生产建设单位编制水土保持报告表的规定和要求,2021年3月吉林省白山本苜药业有限公司委托长春市齐悦水土保持技术有限公司编制了本项目的水土保持方案报告表。现将白山本苜中药产业园建设项目在长春茂丰水土保持技术有限公司http://www.changchunmaofeng.com网页予以公示。
联系人:李蕊
电 话:18626901378
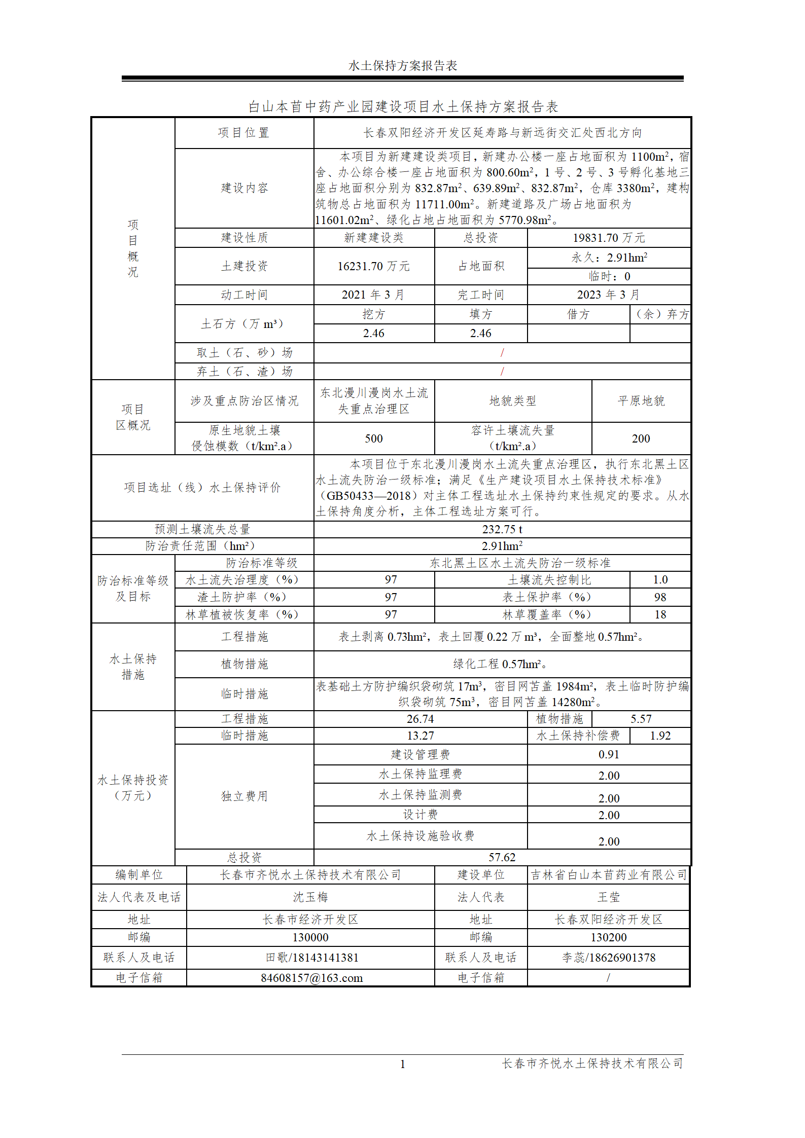
附 件:白山本苜中药产业园建设项目水土保持方案报告表

































































