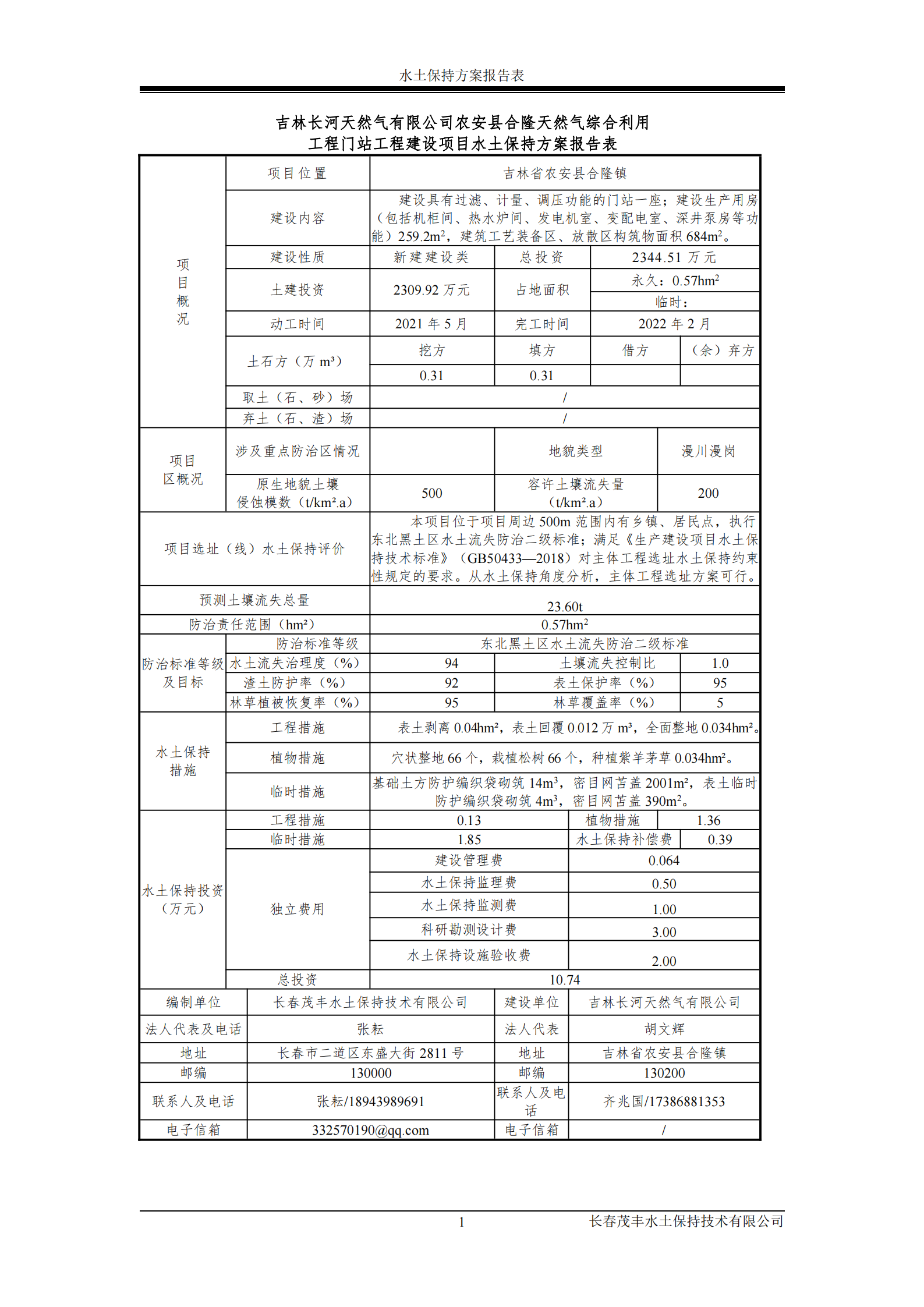
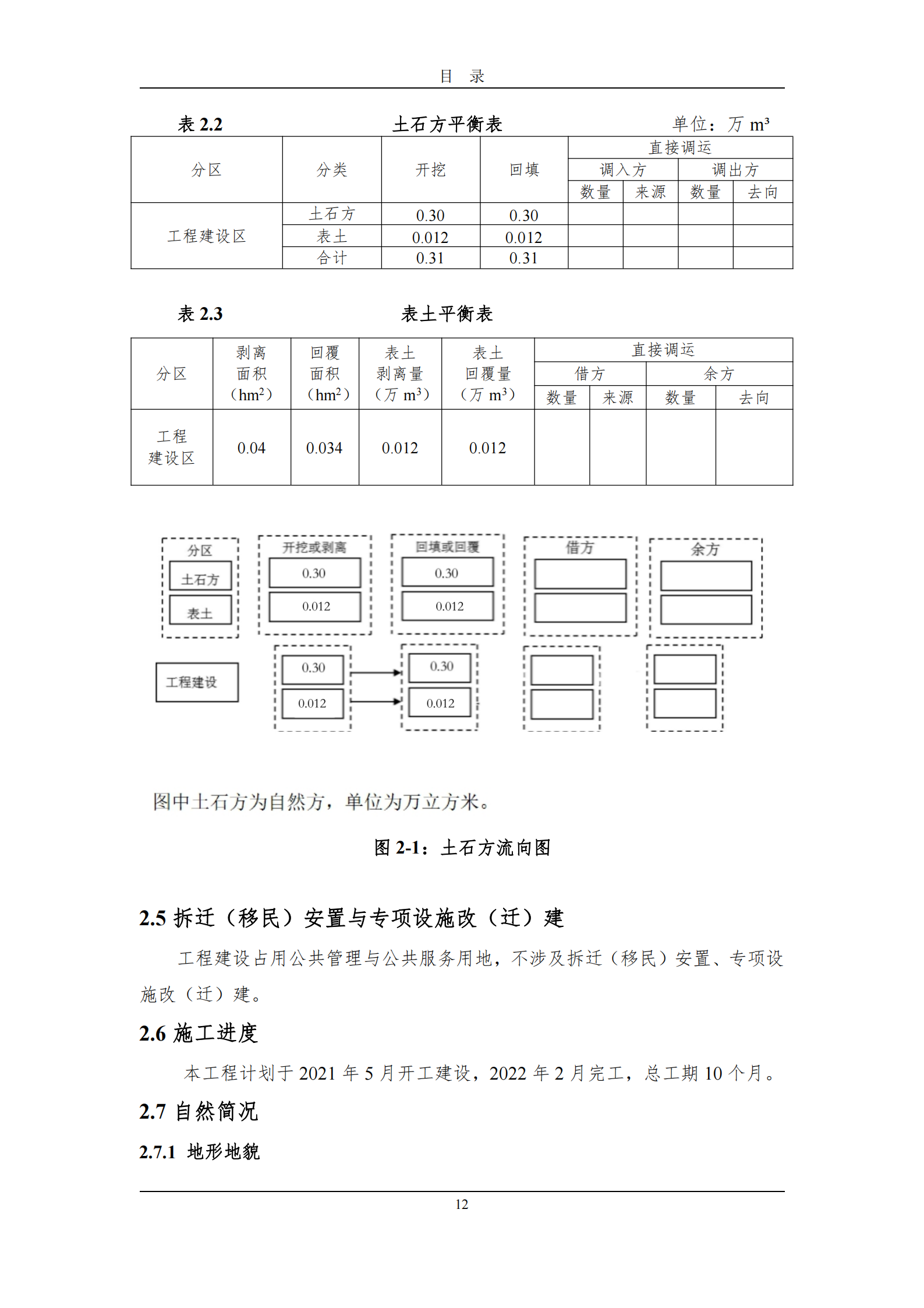
关于吉林长河天然气有限公司农安县天然气综合利用工程门站工程建设项目水土保持方案报告表公示
根据《吉林省水利厅关于进一步加强全省生产建设项目水土保持承诺制管理的通知》(吉水保函〔2021〕14号)对生产建设单位编制水土保持报告表的规定和要求,2021年3月吉林长河天然气有限公司委托长春茂丰水土保持技术有限公司编制了本项目的水土保持方案报告表。现将吉林长河天然气有限公司农安县天然气综合利用工程门站工程建设项目项目在长春茂丰水土保持技术有限公司http://www.changchunmaofeng.com网页予以公示。
联系人:齐兆国
电 话:17386881353
附 件:吉林长河天然气有限公司农安县天然气综合利用工程门站工程建设项目水土保持方案报告表































































