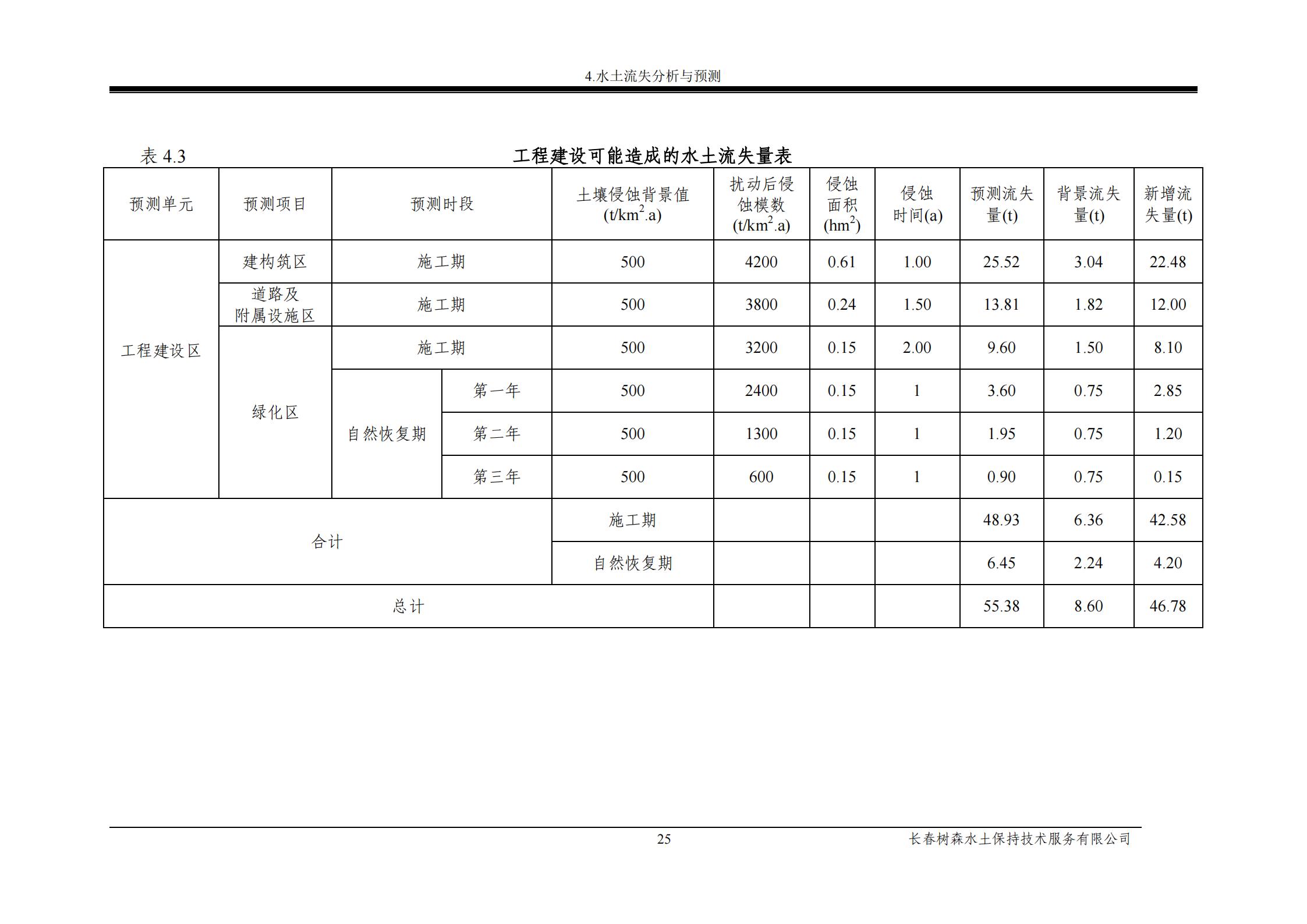
关于长春市伟航博大建筑材料有限公司年产6万立方米粉煤灰砌块项目水土保持方案报告表公示
根据《吉林省水利厅关于进一步加强全省生产建设项目水土保持承诺制管理的通知》(吉水保函〔2021〕14号)对生产建设单位编制水土保持报告表的规定和要求,2021年5月长春市伟航博大建筑材料有限公司委托长春树森水土保持技术服务有限公司编制了本项目的水土保持方案报告表。现将长春市伟航博大建筑材料有限公司年产6万立方米粉煤灰砌块项目在长春树森水土保持技术服务有限公司http://www.changchunmaofeng.com网页予以公示。
联系人:魏宇勇
电 话:13331693969
附 件:长春市伟航博大建筑材料有限公司年产6万立方米粉煤灰砌块项目水土保持方案报告表



























































