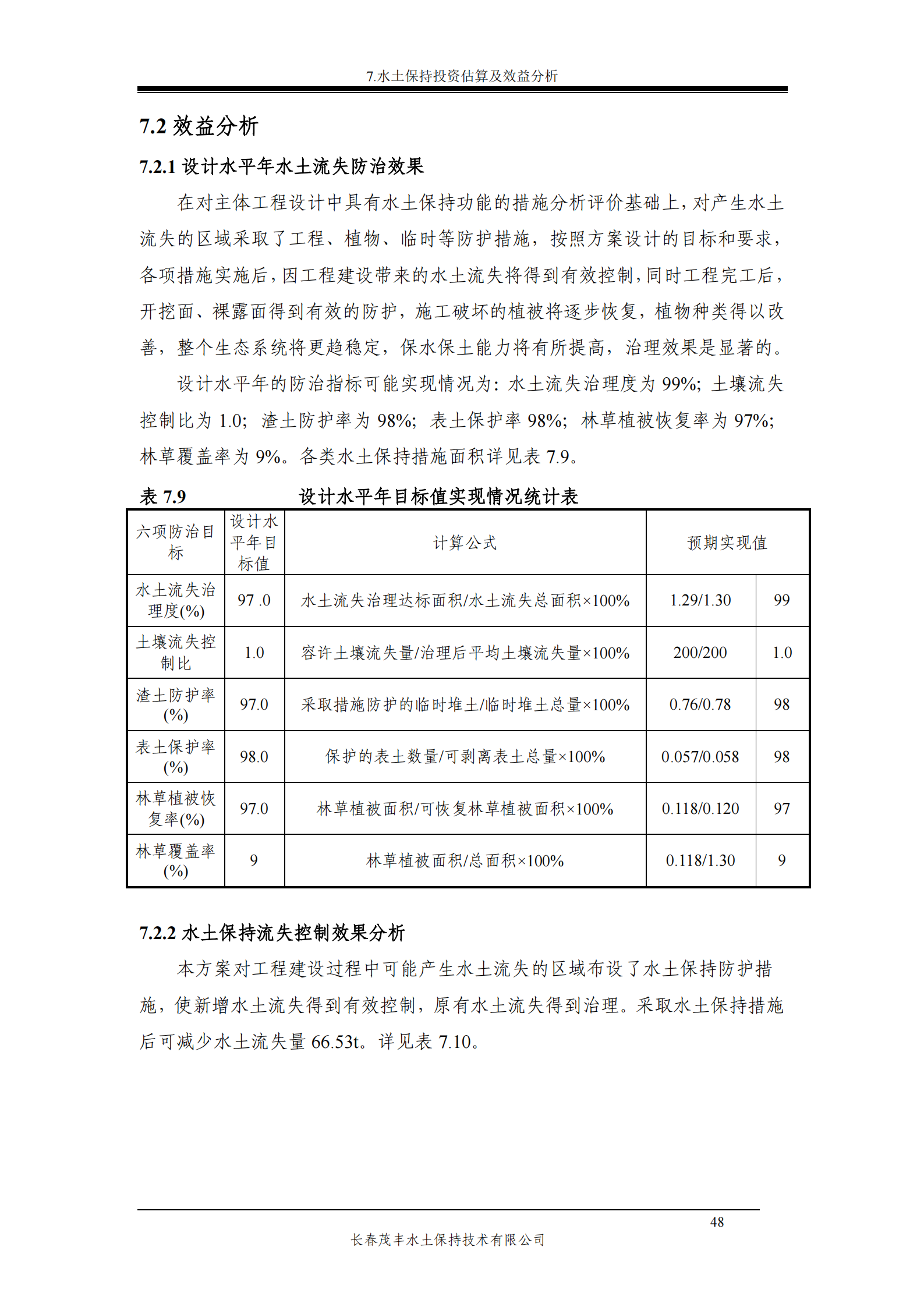
关于吉林省富悦食品有限公司年生产0.55万吨速冻食品项目水土保持方案报告表公示
根据《吉林省水利厅关于进一步加强全省生产建设项目水土保持承诺制管理的通知》(吉水保函〔2021〕14号)对生产建设单位编制水土保持报告表的规定和要求,2021年5月吉林省富悦食品有限公司委托长春茂丰水土保持技术有限公司编制了本项目的水土保持方案报告表。现将吉林省富悦食品有限公司年生产0.55万吨速冻食品项目在长春茂丰水土保持技术有限公司http://www.changchunmaofeng.com网页予以公示。
联系人:张义国
电 话:13147658617
附 件:吉林省富悦食品有限公司年生产0.55万吨速冻食品项目水土保持方案报告表




























































