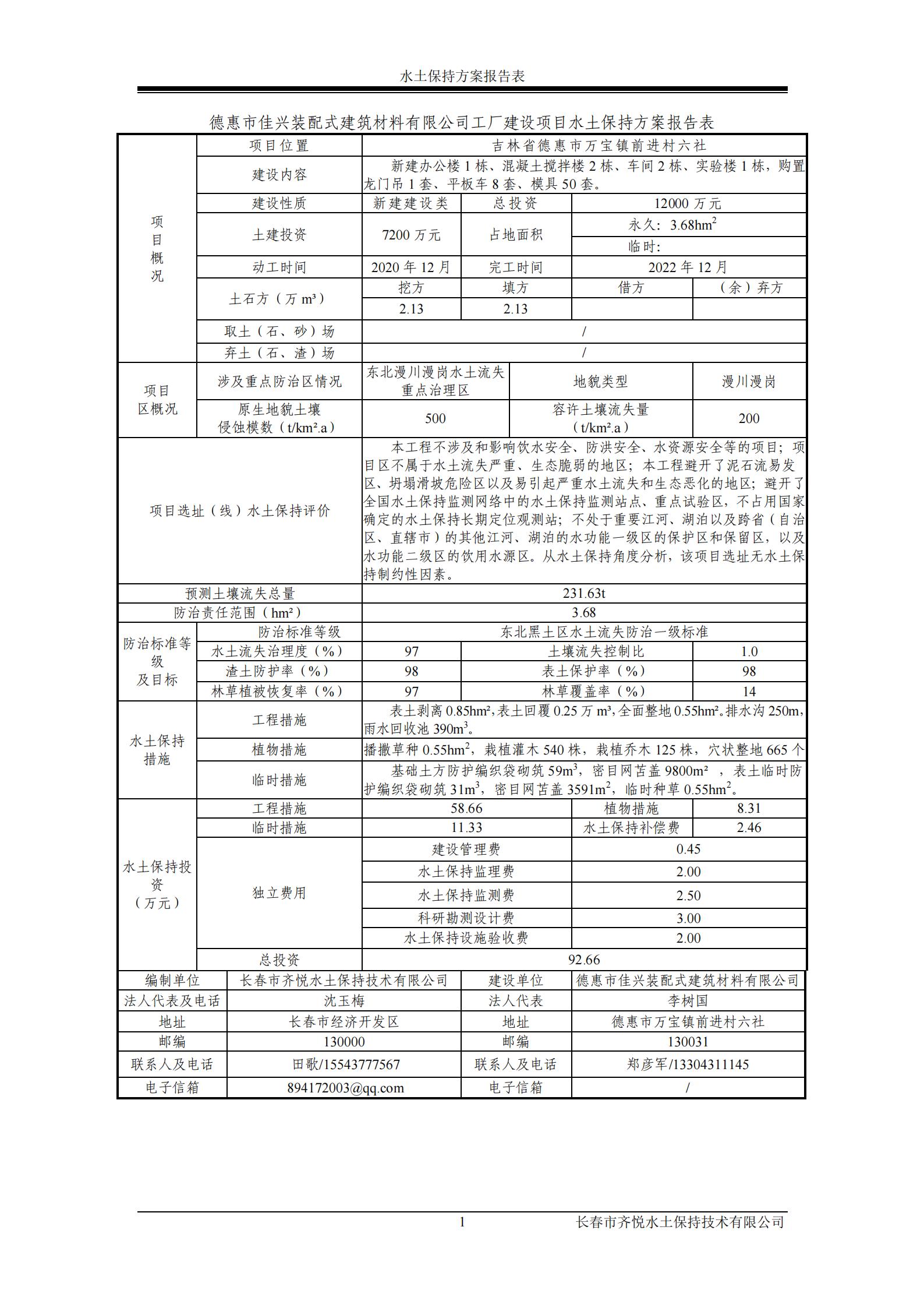
关于德惠市佳兴装配式建筑材料有限公司工厂建设项目
水土保持方案报告表公示
根据《吉林省水利厅关于进一步加强全省生产建设项目水土保持承诺制管理的通知》(吉水保函〔2021〕14号)对生产建设单位编制水土保持报告表的规定和要求,2021年5月,德惠市佳兴装配式建筑材料有限公司委托长春市齐悦水土保持技术有限公司编制了本项目的水土保持方案报告表。现将德惠市佳兴装配式建筑材料有限公司工厂建设项目在长春市齐悦水土保持技术有限公司http://www.changchunmaofeng.com网页予以公示。
联系人:郑彦军
电 话:13304311145
附 件:德惠市佳兴装配式建筑材料有限公司工厂建设项目水土保持方案报告表












































































