首页
公司简介
产品中心
生产建设项目水土保持方案
生产建设项目水土保持监测
生产建设项目水土保持监理
生产建设项目水土保持设施验收
工程案例
新闻资讯
公司新闻
行业资讯
客户留言
人才招聘
联系我们
位置:
首页
> 新闻资讯 > 行业资讯
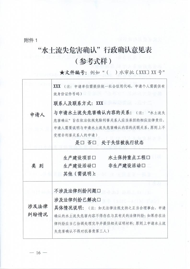
20201124吉水保函【2020】79号:吉林省水利厅关于印发水土流失危害确认政务事项服务指南(试行)的通知
发表时间:
2019-12-24
阅读次数: 字体:【
大
中
小
】
上一篇:
关于罗平县阿岗风电场项目水土保持设施验收公示
下一篇:
农业农村部 财政部关于印发 《东北黑土地保护性耕作行动计划(2020—2025年)》的通知
友情链接
海安市人民政府
海安市国土局
海安慢思
海安市行政审批局
海安市发改委
海安石板街
海安市环保局
海安建管局
海安网
联系我们
办公地址:吉林省长春市经济技术开发区尊誉东方
联系方式:18943989691
Email地址:332570190@qq.com
Copyright © 2018-
长春茂丰水土保持技术有限公司 All Rights Reserved. 备案号:
吉ICP备2020007212号
地址:吉林省长春市经济技术开发区尊誉东方 联系人:张总 电话:0431-84629180 手机:18943989691 业务QQ:332570190
腾云建站仅向商家提供技术服务